El genoma humano, mapeado en 4D mientras se pliega

Descripción esquemática de la investigación
CELL. DOI: 10.1016/J.CELL.2017.09.026
Europa Press Ciencia
Actualizado: viernes, 6 octubre 2017 13:14

   MADRID, 6 Oct. (EUROPA PRESS) -

   Científicos estadounidenses han creado el primer mapa 4-D de alta resolución del plegamiento del genoma, rastreando un genoma humano entero mientras se pliega con el tiempo.

   El trabajo, que puede conducir a nuevas formas de entender las enfermedades genéticas, aparece en la portada de Cell y es resultado de una colaboración entre el Colegio Baylor de Medicina, la Universidad Rice, la Universidad de Stanford y el Instituto Broad del MIT y Harvard.

   Durante décadas, los investigadores han sospechado que cuando una célula humana responde a un estímulo, los elementos de ADN que se encuentran muy separados en el genoma se encuentran rápidamente, formando bucles a lo largo del cromosoma. Al reorganizar estos elementos de ADN en el espacio, la célula es capaz de cambiar qué genes están activos.

   En 2014, el mismo equipo de científicos demostró que era posible mapear estos bucles. Pero los primeros mapas eran estáticos, sin la capacidad de ver los bucles cambiar. No estaba claro si, en el espacio atestado del núcleo, los elementos de ADN podrían encontrarse unos a otros lo suficientemente rápido para controlar las respuestas celulares.

   "Antes, podríamos hacer mapas de cómo el genoma se plegaba cuando estaba en un estado particular, pero el problema con una imagen estática es que si nada cambia nunca, es difícil entender cómo funcionan las cosas", dijo Suhas Rao, primer autor del nuevo estudio. "Nuestro enfoque actual es más como hacer una película, podemos ver los pliegues a medida que desaparecen y reaparecen".

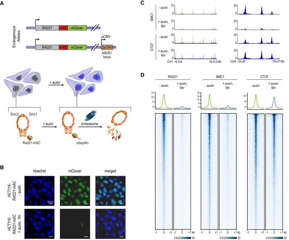
   Para seguir el proceso de plegado a lo largo del tiempo, el equipo de investigación comenzó rompiendo cohesina, un complejo de proteínas en forma de anillo que se encuentra en los límites de casi todos los bucles conocidos. En 2015, el equipo propuso que la cohesina crea bucles de ADN en el núcleo celular mediante un proceso de extrusión.

   "La extrusión funciona como el ajustador de longitud de la correa en una mochila", explicó Erez Lieberman Aiden, director del Centro de Arquitectura del Genoma del Baylor College of Medicine y autor principal del nuevo estudio. "Al alimentar la correa a través de cada lado, forma un lazo, el ADN parece estar haciendo lo mismo - excepto que los anillos de cohesin parecen desempeñar el papel de ajustador".

   Aiden dijo que una predicción crucial del modelo 2015 es que todos los bucles deberían desaparecer en ausencia de cohesin. En la nueva investigación, Aiden, Rao y sus colegas probaron esa suposición.

   "Encontramos que, cuando interrumpimos la cohesina, miles de ciclos desaparecieron", dijo Rao, estudiante de Medicina de la Universidad de Stanford, miembro de Hertz y miembro del laboratorio de Aiden. "Entonces, cuando volvemos a la cohesina, todos esos lazos regresaron - a menudo en cuestión de minutos. Esto es precisamente lo que se podría predecir a partir del modelo de extrusión, y sugiere que la velocidad a la que cohesin se mueve a lo largo del ADN es una de las más rápidas para cualquier proteína humana conocida".

   Pero no todo ocurrió como los investigadores esperaban. En algunos casos, los bucles hicieron exactamente lo contrario de lo que los investigadores esperaban.

   "A medida que observábamos cómo miles de lazos a través del genoma se debilitaban, notamos un patrón divertido", dijo Aiden, también académico de McNair, investigador de Hertz y investigador principal en el Centro de Física Teórica Biológica de la Universidad de Rice. "Hubo unos cuantos bucles que en realidad se estaban volviendo más fuertes." Luego, cuando volvimos a la cohesina, la mayoría de los bucles se recuperaron completamente, pero estos bucles extraños hicieron otra vez lo contrario.

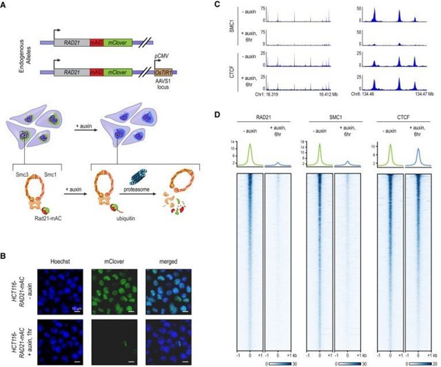
   Examinando cómo los mapas cambiaron con el tiempo, el equipo se dio cuenta de que la extrusión no era el único mecanismo que unía elementos de ADN. Un segundo mecanismo, llamado compartimentación, no implicaba cohesina.

   "El segundo mecanismo que observamos es bastante diferente de la extrusión", explicó Rao. "La extrusión tiende a unir los elementos de ADN de dos en dos, y sólo si se encuentran en el mismo cromosoma. Este otro mecanismo puede conectar grandes grupos de elementos entre sí, incluso si se encuentran en diferentes cromosomas. Y parece ser sólo tan rápido como la extrusión".

   Eric Lander, coautor del estudio, dijo: "Estamos empezando a entender las reglas por las que los elementos de ADN se unen en el núcleo. empezando a ser más claras. Ahora que podemos seguir los elementos a medida que se mueven con el tiempo, los mecanismos subyacentes están empezando a ser más claros".

Contenido patrocinado