Descubierta una posible causa de trastornos neuronales en niños

Descubierta Una Posible Causa De Trastornos Neuronales En Niños.
UV
Europa Press C. Valenciana
Actualizado: jueves, 20 octubre 2011 18:42

VALENCIA 20 Oct. (EUROPA PRESS) -

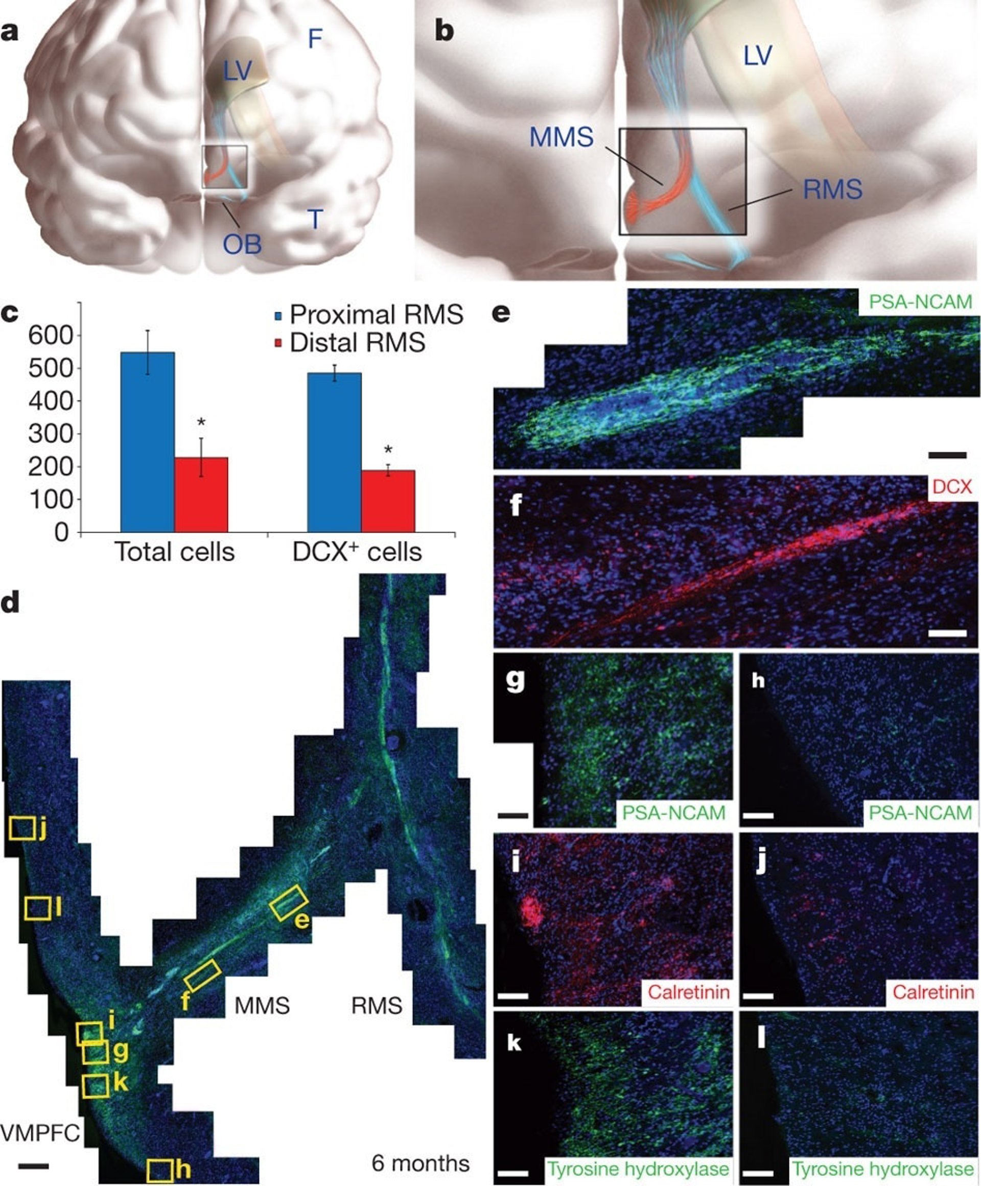
El catedrático de Biología Celular de la Universitat de València (UV) José Manuel García Verdugo, junto a un equipo de investigadores de la University of California, ha participado en el descubrimiento de nuevas rutas de migración de neuronas desde los ventrículos laterales cerebrales hasta la corteza cerebral. El trabajo, realizado en niños en edades tempranas de la infancia, descubre un nuevo camino celular que podría servir para aumentar el número de neuronas en regiones muy relacionadas con tareas cognitivas, procesos emocionales y percepción del espacio, ha informado la universidad valenciana.

La zona que rodea a los ventrículos laterales cerebrales de mamíferos no humanos, genera un gran número de nuevas neuronas cuyo destino final es el bulbo olfatorio. Las células responsables de esta migración arrancan de las paredes de los ventrículos laterales, donde se encuentran las células madre, alcanzando los bulbos olfatorios para dar lugar a neuronas granulares y periglomerulares. Esta generación de neuronas es constante a lo largo de toda la vida.

En el artículo, que ha publicado la revista 'Nature', los investigadores detallan que esta migración al bulbo olfatorio existe sólo en las primeras etapas del desarrollo infantil, extinguiéndose alrededor de los siete años de vida.

Pero lo más interesante, y a diferencia de otros mamíferos, es que encuentran un nuevo camino de células que migran desde los ventrículos laterales hacia la corteza prefrontal. Esta migración es la primera vez que se describe y podría servir para incrementar el número de nuevas neuronas en regiones que están muy relacionadas con tareas cognitivas, procesos emocionales y percepción del espacio, explican las mismas fuentes en un comunciado.

AUTISMO E HIPERACTIVIDAD

Cualquier alteración de este circuito migratorio podría ser, pues, la causa de enfermedades y trastornos neuronales con implicación del lóbulo frontal, como la esquizofrenia, el autismo, las adicciones en niños o la hiperactividad.

"Hace poco tiempo, el descubrimiento de la existencia de células madre en nuestro cerebro, con la correspondiente neurogénesis adulta, supuso un giro de 180 grados a la forma en que la ciencia entendía el cerebro. Ahora, esta nueva información nos pone en condiciones de empezar a comprender algunas de las patologías cerebrales que afectan a las personas desde edades tempranas", asegura García Verdugo.

La participación de José Manuel García Verdugo, miembro del Instituto Cavanilles de Biodiversidad y Biología Evolutiva de la Universitat de València (Parc Científic) y del laboratorio de morfología del Centro de Investigación Príncipe Felipe, se ha centrado en los estudios morfológicos para identificación e interpretación de las células migradoras con su entorno, caracterizarlas con el microscopio electrónico y con técnicas inmunohistoquímicas.

El profesor García Verdugo es uno de los expertos mundiales en el conocimiento de las células madre neurales, no sólo de mamiferos, sino también de otros vertebrados. Ha participado en los trabajos pioneros que identificaron a las células madre en el cerebro humano adulto (Nature , 427:740-744 (2004)), e intervino en la primera descripción de las dos áreas neurogénicas de mamíferos conocidos hasta la fecha. Es catedrático de Biología Celular en la Universitat de València, donde dirige un grupo de investigación centrado en el estudio de las células madre adultas en la especie humana.

Contenido patrocinado

Hemeroteca en Valencià d'Europa Press