Un estudio detecta posibles clones de una bacteria que circula por hospitales europeos

Correlación entre genotipos y perfiles de resistencia a los antibióticos
Correlación entre genotipos y perfiles de resistencia a los antibióticos - UAB
Europa Press Catalunya
Publicado: miércoles, 10 junio 2020 14:07

CERDANYOLA DEL VALLS (BARCELONA), 10 (EUROPA PRESS)

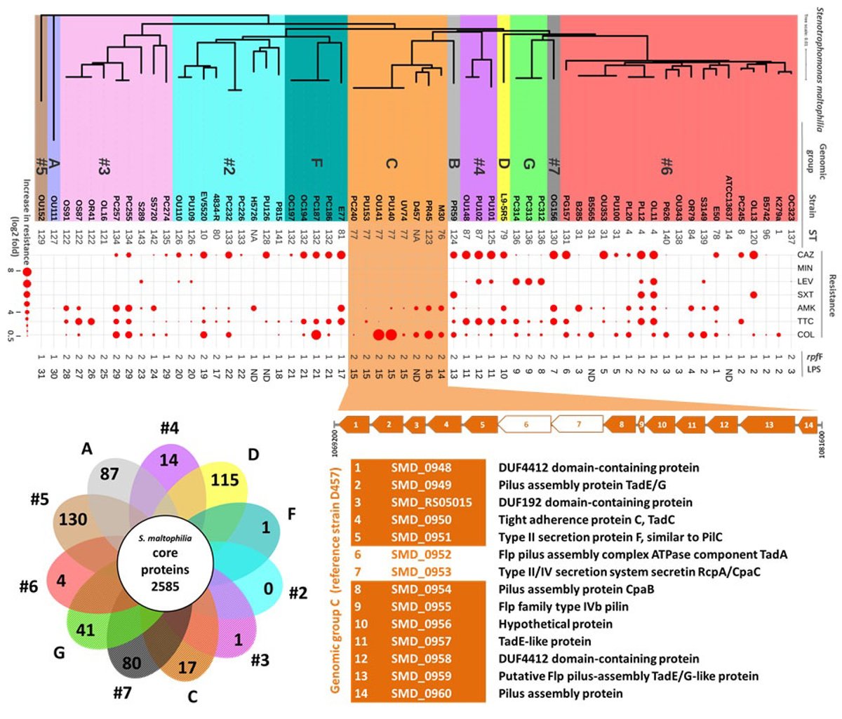
Un estudio europeo ha detectado posibles clones de la bacteria 'Stenotrophomonas maltophilia', que se encuentra en los hospitales, así como su virulencia y resistencia a los antibióticos, ha informado la Universitat Autnoma de Barcelona (UAB) en un comunicado.

El trabajo ha encontrado un vínculo entre el sistema de comunicación bacteriana, a través del conocido 'quorum sensing' --mecanismo que busca ejercer acciones conjuntas de las bacterias para su propagación-- y la virulencia y resistencia a los antibióticos de diversos países europeos.

Se ha detectado una mayor capacidad de resistencia a la colistina, un antibiótico de los llamados de último recurso; además, mediante un estudio de genómica comparativa, se han identificado nuevos factores de virulencia exclusivos de este linaje.

Los resultados, publicados en 'Frontiers in Microbiology', han demostrado el "papel fundamental" del 'quorum sensing' en la patogenicidad y persistencia de esta bacteria y, tal y como han indicado los autores, pone en alerta sobre el riesgo potencial de clones resistentes y virulentos que hay en los centros hospitalarios europeos.

En el proyecto han participado investigadores del grupo de Patogénesis Bacteriana y Antimicrobianos del Institut de Biotecnologia i Biomedicina (IBB) y del Departamento de Genética y de Microbiología de la Universitat Autnoma de Barcelona, en colaboración con el Research Center Borstel - Leibniz Lung Center (Alemania) y el ISGlobal del Hospital Clínic de Barcelona.

Contenido patrocinado